Size: a a a

Unity Floodилка

2020 March 12

AS

Anton Smetanin in Unity Floodилка
Да как-то неизобретательно
источник

К

Костя in Unity Floodилка
Anton Smetanin
Да как-то неизобретательно
Я не делал)
источник

AS

Anton Smetanin in Unity Floodилка
Добавил номера кадров
источник

К

Костя in Unity Floodилка
Но и хз что лучше предложить
источник

AS

Anton Smetanin in Unity Floodилка
Anton Smetanin
Добавил номера кадров
Так вот, казалось бы. Бери да отправляй по сети только ввод и время
источник

AS

Anton Smetanin in Unity Floodилка
Всё остальное можно посчитать из них
источник

AS

Anton Smetanin in Unity Floodилка
Но по факту надо все float'овые значения тоже отправлять
источник

AS

Anton Smetanin in Unity Floodилка
Потому что float недетерминирован
источник

К

Костя in Unity Floodилка
Anton Smetanin
Добавил номера кадров
Что это?
источник

AS

Anton Smetanin in Unity Floodилка
Anton Smetanin
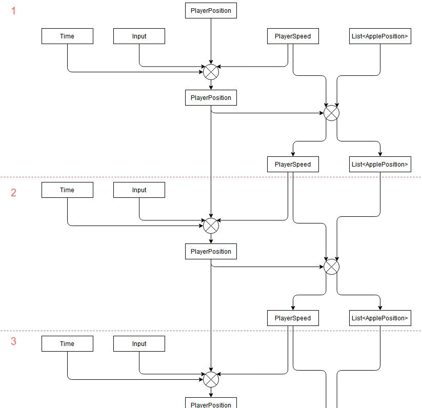
Сегодня мы с вами рассмотрим детерминистичную синхронизацию игрового мира по сети
Вот отсюда читай
источник

AS

Anton Smetanin in Unity Floodилка
Таким образом по сетке у нас будут ходить вот такие пакетики
источник

AS

Anton Smetanin in Unity Floodилка
Но дальше по графу зависимостей становится видно, что время и ввод нам теперь нахер не нужны, потому что они использовались только для расчёта позиции игрока
источник

AS

Anton Smetanin in Unity Floodилка
То есть, нам достаточно будет вот этого
источник

К

Костя in Unity Floodилка
Anton Smetanin
Но дальше по графу зависимостей становится видно, что время и ввод нам теперь нахер не нужны, потому что они использовались только для расчёта позиции игрока
В какой программе делаешь эти стрелочки и прямоугольники?
источник

AS

Anton Smetanin in Unity Floodилка
источник

AS

Anton Smetanin in Unity Floodилка
Причём, если эти значения не меняются, то отправлять их лишний раз не нужно
источник

AS

Anton Smetanin in Unity Floodилка
И вот дальше надо понять, какие из этих значений нам нужны для отрисовки кадра
источник

К

Костя in Unity Floodилка
Anton Smetanin
Сегодня мы с вами рассмотрим детерминистичную синхронизацию игрового мира по сети
"Детерминистическую" это как?
источник

AS

Anton Smetanin in Unity Floodилка
Костя
"Детерминистическую" это как?
Ну типа что ты по сети гоняешь только ввод, а всё остальное каждый клиент рассчитывает сам
источник

AS

Anton Smetanin in Unity Floodилка
Такое в RTS использовалось
источник