ED
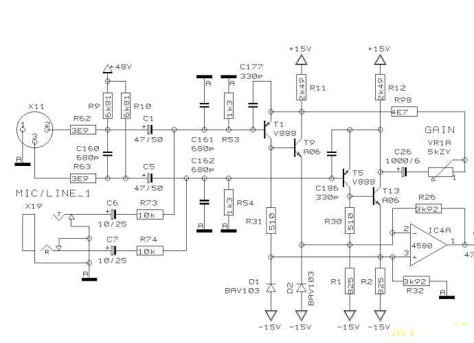
Такая топология часто используется при проектировании микрофонных входов, в частности, в микшерах. На дискретных транзисторах собран дифференциальный каскад, выход которого подключен к операционному усилителю, причем общее усиление регулируется резистором, соединяющим коллекторы транзисторов.
Крайне удивительная схема, но я пока не смог найти статьи или книги, в которой бы рассматривалась именно она. Если кто посоветует - буду благодарен.

