Size: a a a

Physics.Math.Code

2021 May 17

Ф

Федор in Physics.Math.Code
источник

ГG

Глобгор Globgor... in Physics.Math.Code
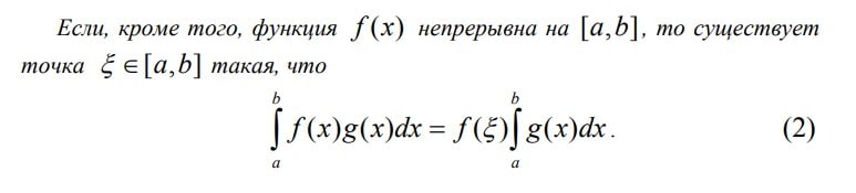
Окей. Интегральная теорема о среднем
источник

Ф

Федор in Physics.Math.Code
Вот это можно каким-то образом здесь применить?
источник

ГG

Глобгор Globgor... in Physics.Math.Code
Ну, именно это я и предлагаю применить
источник

Ф

Федор in Physics.Math.Code
Я не понимаю, как это поможет...
источник

ГG

Глобгор Globgor... in Physics.Math.Code
А вы применить-то сможете?
источник

JC

John Cooper in Physics.Math.Code
это типа чё-то о среднем?
источник

Ф

Федор in Physics.Math.Code
источник

JC

John Cooper in Physics.Math.Code
ВА, не заметил. Извиняюсь.
источник

ГG

Глобгор Globgor... in Physics.Math.Code
Ну квадрат странно стоит, а так идеально
источник

JC

John Cooper in Physics.Math.Code
чё-то странно, да..
источник

ГG

Глобгор Globgor... in Physics.Math.Code
Ну теперь интеграл посчитать надо и это выражение  переписать в предел
источник

BS

Bart Shiloh in Physics.Math.Code
Помогите пожалуйста решить эти примеры. Второй решила, ответ не сошёлся. Буду очень благодарна🙏
источник

ГG

Глобгор Globgor... in Physics.Math.Code
Покажите как не сошлось
источник

Ф

Федор in Physics.Math.Code
Ок, там неопределенность выходит
источник

ГG

Глобгор Globgor... in Physics.Math.Code
Покажите
источник

Ф

Федор in Physics.Math.Code
источник

BS

Bart Shiloh in Physics.Math.Code
Ну почти 😅
источник

ГG

Глобгор Globgor... in Physics.Math.Code
Я наверно страшную крамолу скажу , но производные почти всегда выглядят как неопределенности
источник

ГG

Глобгор Globgor... in Physics.Math.Code
Ничего не узнаете?
источник