Size: a a a

Physics.Math.Code

2021 May 17

TL

Tony Lutsenko in Physics.Math.Code
Не то чтобы «принял решение», а скорее «осознал стремление и взял за основу его развитие»
источник

Ф

Федор in Physics.Math.Code
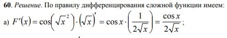
Здравствуйте! Объясните пж, почему не берем производную от cos(sqrt(x)), а именно от sqrt(x). Там же написано: сложная функция.
источник

Ф

Федор in Physics.Math.Code
источник

ГG

Глобгор Globgor... in Physics.Math.Code
Человеку нравилось, человек пошел. Но не было никаких гараниий, как и у вас
источник

ГG

Глобгор Globgor... in Physics.Math.Code
Ой, ну, давайте искать производную  по определению
источник

Ф

Федор in Physics.Math.Code
Нашел такое утверждение, но, насколько я понимаю, эта тема досконально не изучается на первом курсе... Можно пользоваться формулой. Только не могу понять, интеграл, стоящий в правой части равенства (2), равен нулю, если функция подынтегральная от t зависит?
источник

Ф

Федор in Physics.Math.Code
Вот само утверждение
источник

ГG

Глобгор Globgor... in Physics.Math.Code
Давайте по определению искать
источник

Ф

Федор in Physics.Math.Code
Понимаю что можно расписать интеграл по формуле Ньютона_Лейбница и второе слагаемое будет равно нулю (как константа), а производная от первого слагаемого будет cos(sqrt(x))
источник

ГG

Глобгор Globgor... in Physics.Math.Code
Никаких Ньютонов-Лейбницев не нужно
источник

TL

Tony Lutsenko in Physics.Math.Code
источник

TL

Tony Lutsenko in Physics.Math.Code
источник

Ф

Федор in Physics.Math.Code
Производная от интеграла - сама подынтегральная функция?
источник

ГG

Глобгор Globgor... in Physics.Math.Code
Я жду запись по определению
источник

Ф

Федор in Physics.Math.Code
Определение производной или чего?
источник

ГG

Глобгор Globgor... in Physics.Math.Code
Да, производной
источник

Ф

Федор in Physics.Math.Code
Через пределы?
источник

ГG

Глобгор Globgor... in Physics.Math.Code
Да
источник

Ф

Федор in Physics.Math.Code
источник

ГG

Глобгор Globgor... in Physics.Math.Code
Отлично. Теперь нужно использовать аддитивность интегралов по пределам интегрирования

Числитель  преобразовать
источник