Size: a a a

Physics.Math.Code

2021 May 16

R🇷

Roman 🇷🇺🇬🇧🇫🇷... in Physics.Math.Code
ну если из младшего пришла 1, а с уже 9
источник

A

Andrew in Physics.Math.Code
Мне для електроники вообще
источник

ГG

Глобгор Globgor... in Physics.Math.Code
Нееее
источник

JC

John Cooper in Physics.Math.Code
а вы понэли, да?
источник

A

Andrew in Physics.Math.Code
источник

ГG

Глобгор Globgor... in Physics.Math.Code
сn - это цифра
источник

R🇷

Roman 🇷🇺🇬🇧🇫🇷... in Physics.Math.Code
ясно, значит все на сегдня
спасибо за помощь
источник

A

Arthur in Physics.Math.Code
Добрый вечер. Может ли кто то решить данный квадрат?) Там где замазано пустые клетки. Сводится к тому что в главной диагонали не совпадает сумма
источник

TL

Tony Lutsenko in Physics.Math.Code
В смысле «не совпадает»?
источник

JC

John Cooper in Physics.Math.Code
ну.. тоже с "наворотами"
источник

ГG

Глобгор Globgor... in Physics.Math.Code
Давайте, сходу. Какое число в центральной клетке?
источник

A

Alexander in Physics.Math.Code
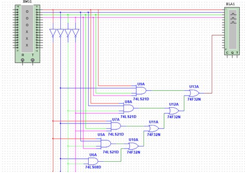
жуть какая! а что это за красивые значки? у кого-то два входа, у кого-то четыре, и форма чуть разная. а ещё, я слышал, точки можно ставить.
источник

A

Arthur in Physics.Math.Code
38
источник

ГG

Глобгор Globgor... in Physics.Math.Code
Отлично
источник

ГG

Глобгор Globgor... in Physics.Math.Code
А в чем проблема?
источник

A

Alexander in Physics.Math.Code
он точно магический?
источник

A

Arthur in Physics.Math.Code
ну как видите, авторы книги считают что да
источник

пп

п п in Physics.Math.Code
ну тогда у вас единица не обозначаема
источник

A

Andrew in Physics.Math.Code
TTL элементы (И , ИЛИ, НЕ)
источник

пп

п п in Physics.Math.Code
Напишите слау
источник