Size: a a a

ESP8266 & ESP32 [RU]

2021 January 15

AT

ALEX TRO in ESP8266 & ESP32 [RU]
Dmitry
Если они не общаются по этим выводам , и не выдают отладочную инфу то без разницы думаю
Конечно, при программировании ЛОРА молчит, но ее контакты подключены.
источник

AK

Andy Korg in ESP8266 & ESP32 [RU]
Dmitry
Если они не общаются по этим выводам , и не выдают отладочную инфу то без разницы думаю
т. е. вы хотите выключить интерфейс uart и использовать как обычные gpio?
источник

D

Dmitry in ESP8266 & ESP32 [RU]
ALEX TRO
Конечно, при программировании ЛОРА молчит, но ее контакты подключены.
Это не важжно, но если беспокоит можно отключить )
источник

AT

ALEX TRO in ESP8266 & ESP32 [RU]
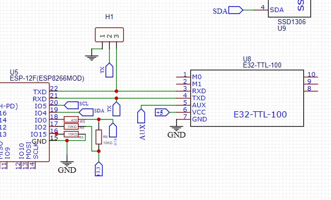
Вот фрагмент
источник

D

Dmitry in ESP8266 & ESP32 [RU]
Andy Korg
т. е. вы хотите выключить интерфейс uart и использовать как обычные gpio?
Мм, ну теоретически такое возможно, но я думал что модули подключены tx-rx, rx-tx и могут общаться по uart между собой
источник

AT

ALEX TRO in ESP8266 & ESP32 [RU]
Dmitry
Это не важжно, но если беспокоит можно отключить )
Отключение - это значит нужно ставит переключатель? В одном положении на контакты программатора, в другом - на ЛОРУ? Неудобно.
источник

AK

Andy Korg in ESP8266 & ESP32 [RU]
ALEX TRO
Вот фрагмент
если tx  включен то там будет какой - потенциал. если это не страшно. то ничего не обычного нет
источник

AT

ALEX TRO in ESP8266 & ESP32 [RU]
Andy Korg
если tx  включен то там будет какой - потенциал. если это не страшно. то ничего не обычного нет
Просто не хочется загубить из-за такой небрежности. Может диоды воткнуть?
источник

AT

ALEX TRO in ESP8266 & ESP32 [RU]
Тогда сигнал просядет.
источник

D

Dmitry in ESP8266 & ESP32 [RU]
ALEX TRO
Просто не хочется загубить из-за такой небрежности. Может диоды воткнуть?
Если не ошибаюсь, в  подобных случаях ставят простой преобразователь уровней, 2 резистора и 2 стабилитрона на 3.3. вольта
источник

AK

Andy Korg in ESP8266 & ESP32 [RU]
ALEX TRO
Просто не хочется загубить из-за такой небрежности. Может диоды воткнуть?
у вас же обычное uart соединение. зачем что то добавлять?
источник

AK

Andy Korg in ESP8266 & ESP32 [RU]
на выводе tx  e32-ttl какое напряжение?
источник

AT

ALEX TRO in ESP8266 & ESP32 [RU]
Dmitry
Если не ошибаюсь, в  подобных случаях ставят простой преобразователь уровней, 2 резистора и 2 стабилитрона на 3.3. вольта
Пребразователь не нужен. Особенность модулей ЛОРЫ в том, что они питаются от 5 вольт, а общение идет на уровнях 3.3.
источник

AK

Andy Korg in ESP8266 & ESP32 [RU]
ALEX TRO
Пребразователь не нужен. Особенность модулей ЛОРЫ в том, что они питаются от 5 вольт, а общение идет на уровнях 3.3.
тогда тем более не понятны ваши опасения
источник

AT

ALEX TRO in ESP8266 & ESP32 [RU]
Andy Korg
на выводе tx  e32-ttl какое напряжение?
Логика 3.3.
источник

AT

ALEX TRO in ESP8266 & ESP32 [RU]
Andy Korg
на выводе tx  e32-ttl какое напряжение?
Спасибо за консультацию - опасения сняли.
источник

D

Dmitry in ESP8266 & ESP32 [RU]
Так 8266 управляет же Лорой по uart, верно?
источник

AT

ALEX TRO in ESP8266 & ESP32 [RU]
Dmitry
Так 8266 управляет же Лорой по uart, верно?
Да, но когда я программирую я становлюсь на те же контакты
источник

D

Dmitry in ESP8266 & ESP32 [RU]
Аа ясно, ничего не будет
источник

AT

ALEX TRO in ESP8266 & ESP32 [RU]
Dmitry
Аа ясно, ничего не будет
Короче, ничего не будет. Еще вопрос, чем питать такой гибрид. Лоре нужны +5 и около 200 ма, ЕСП - 3.3 и до 400ма. Устройство автономное, выходит раз каждые 4-6 часов.
источник