Size: a a a

Unity Floodилка

2020 April 01

AN

Arthur Novikov in Unity Floodилка
Apache DOG™
состарьте мою собаку
источник

AN

Arthur Novikov in Unity Floodилка
Apache DOG™
состарьте мою собаку
источник

А

Александр in Unity Floodилка
Сэмюэл Л. Джексон в шоу Джимми Киммела прочитал злободневную сказку о важности соблюдения режима самоизоляции с говорящим названием — «Оставайтесь, б***ь, дома».

Мы перевели видео специально для наших подписчиков.

ЖЮ/ #funny
источник

RM

Roman Mindiashvili in Unity Floodилка
Никто не делал подобной темы?
источник

P#

Pavel #------# in Unity Floodилка
Kseniya Bedenko
зачем? ведь эта фотка была сделала 60 лет назад
Маску одень
источник

БМ

Б М in Unity Floodилка
Pavel #------#
Маску одень
надень*
источник

P#

Pavel #------# in Unity Floodилка
Б М
надень*
Вдень*
источник

DD

Den Dev in Unity Floodилка
Roman Mindiashvili
Никто не делал подобной темы?
Проекция?
источник

P#

Pavel #------# in Unity Floodилка
Ты даже без VR так не умеешь
источник

RM

Roman Mindiashvili in Unity Floodилка
Den Dev
Проекция?
Булевые операции мешей
источник

DD

Den Dev in Unity Floodилка
Roman Mindiashvili
Булевые операции мешей
источник

RM

Roman Mindiashvili in Unity Floodилка
Не, ну а чё сразу ругаться
источник

DD

Den Dev in Unity Floodилка
Roman Mindiashvili
Не, ну а чё сразу ругаться
Извиняюсь
источник

DD

Den Dev in Unity Floodилка
Это было излишним
источник

RM

Roman Mindiashvili in Unity Floodилка
источник

SA

Sergey Ankinovich in Unity Floodилка
Roman Mindiashvili
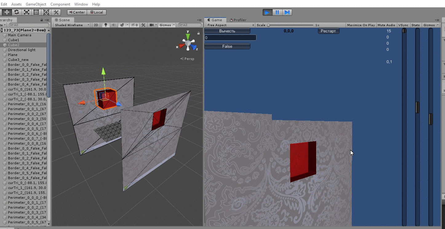
Никто не делал подобной темы?
А ты тут что ли разбиваешь меш на части? У тебя в иерархии мусор летает какой-то
источник

ws

wano snegirееv in Unity Floodилка
сцук, за день 4 идеи игр, одну из них можно вообще за неделю набросать.

><
источник

KB

Kseniya Bedenko in Unity Floodилка
Что тут у вас, ребятки
источник

KB

Kseniya Bedenko in Unity Floodилка
Боль и страдания? 😂
источник

RM

Roman Mindiashvili in Unity Floodилка
Sergey Ankinovich
А ты тут что ли разбиваешь меш на части? У тебя в иерархии мусор летает какой-то
Это я для дебага выводил пойнты
источник