Size: a a a

Physics.Math.Code

2021 May 20

TL

Tony Lutsenko in Physics.Math.Code
Записываете все величины, которые могут повлиять на результат
источник

TL

Tony Lutsenko in Physics.Math.Code
Думаете логикой, какие могут быть зависимости
источник

TL

Tony Lutsenko in Physics.Math.Code
И потом ищете такую комбинацию размерностей, которая даёт в итоге размерность результата
источник

TL

Tony Lutsenko in Physics.Math.Code
А потом размерности заменяете на сами величины
источник

АШ

Алексей Шапошников🎄... in Physics.Math.Code
Всем привет.
Нужно написать программу для ардуино

Регулятор скорости моторов от освещения на основе пид-регулятора.
Светло - едем быстро, темно - едем медленно
Уменьшение / увеличение скорости происходит с помощью пид-регулятора
Можно в тинкеркаде

Что делать, распиновку и тд распишу
Насчёт цены договоримся
Пишите в лс
источник

p

piter in Physics.Math.Code
хотя нет
источник

p

piter in Physics.Math.Code
про ноль вроде верно, а получить варианты представленные в задании не удалось
источник

A9

Aheron 99 in Physics.Math.Code
Понял. Спасибо большое
источник

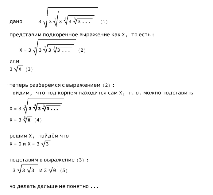
p

piter in Physics.Math.Code
вот я тут покрасивше написал
источник

TL

Tony Lutsenko in Physics.Math.Code
Это нужно просто для того, чтобы исключить некоторые из возможных комбинаций
источник

TL

Tony Lutsenko in Physics.Math.Code
То есть у вас есть два варианта, один предсказывает прямую зависимость, другой – обратную
источник

TL

Tony Lutsenko in Physics.Math.Code
И думаете, например: так, чем плёнка больше, тем дольше она будет лопаться
источник

TL

Tony Lutsenko in Physics.Math.Code
Значит, обратной зависимости быть не должно
источник

M

MGPK in Physics.Math.Code
Так у вас х больше нуля
источник

M

MGPK in Physics.Math.Code
Очевидно же
источник

p

piter in Physics.Math.Code
что очевидно
источник

M

MGPK in Physics.Math.Code
.
источник

p

piter in Physics.Math.Code
не очевидно почему ответы моего решения не сходятся с представленными в задании
источник

p

piter in Physics.Math.Code
решал я вроде верно
источник

M

MGPK in Physics.Math.Code
Вот и ошибка
источник