Size: a a a

Physics.Math.Code

2021 May 17

TR

Tim Reizin in Physics.Math.Code
Согласен
источник

ГG

Глобгор Globgor... in Physics.Math.Code
Давайте теперь осмысленно
источник

TR

Tim Reizin in Physics.Math.Code
Исправил
источник

ГG

Глобгор Globgor... in Physics.Math.Code
Модул потеряли, а так норм
источник

TR

Tim Reizin in Physics.Math.Code
Вокруг f’(x0), да? Тогда получается что |f(b)-f(a)| / |b-a| = |f’(x0)| <= 1, что и требовалось доказать
источник

TR

Tim Reizin in Physics.Math.Code
Спасибо
источник

ВГ

Виталий Глухов... in Physics.Math.Code
источник

ВГ

Виталий Глухов... in Physics.Math.Code
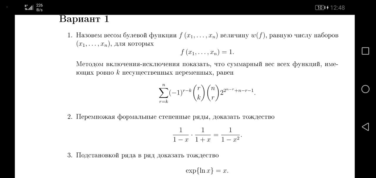
Здравствуйте, подскажите пожалуйста как делать первое задание
источник
2021 May 18

ГG

Глобгор Globgor... in Physics.Math.Code
"Суммарный вес" - странный термин. Сумма весов что ли?
источник

ГG

Глобгор Globgor... in Physics.Math.Code
А вы сами что уже делали?
источник

MM

Mirumid Mirakbarov in Physics.Math.Code
Не, это у нас было в начале года
источник

p

piter in Physics.Math.Code
какие будут координаты центров девяти равных сфер, уложенных в куб с ребром в 1? сферы уложены так, что возле каждой вершины по сфере и одна в центре куба
источник

p

piter in Physics.Math.Code
все сферы касаются друг друга. каждая крайняя сфера касается трёх граней и каждая грань касается четырёх крайних сфер
источник

p

piter in Physics.Math.Code
решение таки нашлось, если кому кроме меня надо:
artofproblemsolving.com/wiki/index.php?title=1990_AHSME_Problems/Problem_25
источник

Δ

Δημόκριτος in Physics.Math.Code
Как делать кто расскажет?
источник

TL

Tony Lutsenko in Physics.Math.Code
Интегрируйте
источник

TL

Tony Lutsenko in Physics.Math.Code
Или подберите первообразную
источник

Δ

Δημόκριτος in Physics.Math.Code
Можете показать на пункте а?
источник

TL

Tony Lutsenko in Physics.Math.Code
Я слишком давно делал такое, мне проще угадать)
источник

TL

Tony Lutsenko in Physics.Math.Code
Что-то типа φ = a х² у²
источник