Size: a a a

Добрый Полигон им. Тона Розендаля ❤️ 2.0

2020 July 13

D

Deen in Добрый Полигон им. Тона Розендаля ❤️ 2.0
источник

D

Deen in Добрый Полигон им. Тона Розендаля ❤️ 2.0
Ну ты даешь. Видно память кончилась и драйвер упал
Зачем тебе столько вкладок?
источник

Y

Yuriy in Добрый Полигон им. Тона Розендаля ❤️ 2.0
Там всякое для блендера
источник

Y

Yuriy in Добрый Полигон им. Тона Розендаля ❤️ 2.0
Видосики которые надо посмотреть, но нет времени посмотреть
источник

Y

Yuriy in Добрый Полигон им. Тона Розендаля ❤️ 2.0
Так и знал, надо был 32гб ставить памяти
источник

Y

Yuriy in Добрый Полигон им. Тона Розендаля ❤️ 2.0
Помню в детстве был комп с 64 мб. памяти вроде
источник

Y

Yuriy in Добрый Полигон им. Тона Розендаля ❤️ 2.0
А потом селерон с 512 даже!
источник

D

Deen in Добрый Полигон им. Тона Розендаля ❤️ 2.0
🤔 Сохраняй в закладки.
Видимо это только у меня начинается паника когда открыто больше 5 вкладок. А если там еще и видео которое надо посмотреть то все караул и оно не одно.
источник

Y

Yuriy in Добрый Полигон им. Тона Розендаля ❤️ 2.0
источник

Y

Yuriy in Добрый Полигон им. Тона Розендаля ❤️ 2.0
надо почистить
источник

PP

Phenicius Phoxy ⌘ in Добрый Полигон им. Тона Розендаля ❤️ 2.0
Yuriy
надо почистить
источник

D

Deen in Добрый Полигон им. Тона Розендаля ❤️ 2.0
источник

D

Deen in Добрый Полигон им. Тона Розендаля ❤️ 2.0
Там еще и 10 вкладок пейнтереста
источник

C-

CHET ----- in Добрый Полигон им. Тона Розендаля ❤️ 2.0
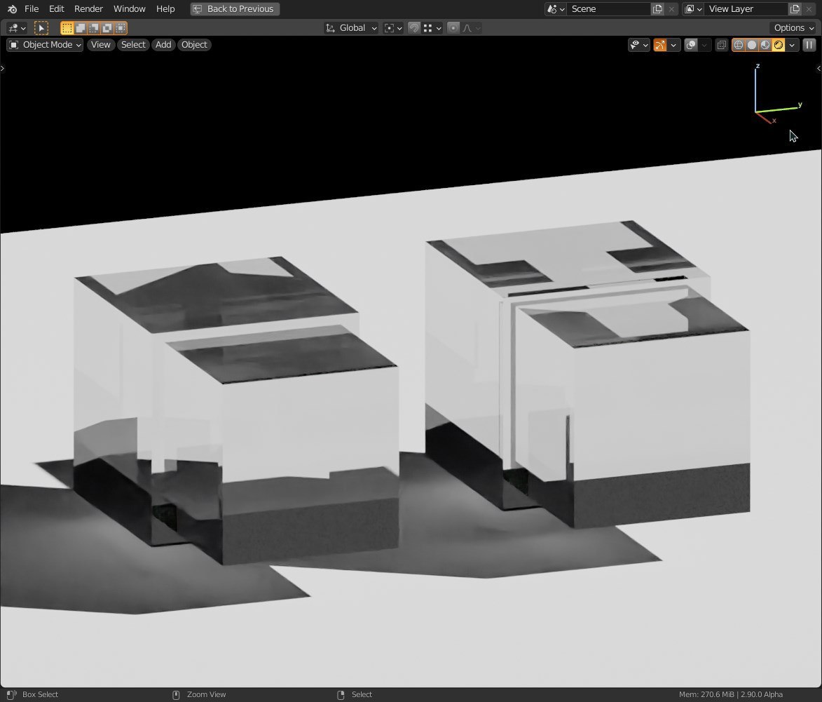
Пример разной геометрии.
2 почти одинаковых стеклянных объекта. Один цельный, второй разбит на 2 куска. Как его понимает рендер
источник

C-

CHET ----- in Добрый Полигон им. Тона Розендаля ❤️ 2.0
источник

I4

Ink 4u4 in Добрый Полигон им. Тона Розендаля ❤️ 2.0
CHET -----
Пример разной геометрии.
2 почти одинаковых стеклянных объекта. Один цельный, второй разбит на 2 куска. Как его понимает рендер
который?
источник

C-

CHET ----- in Добрый Полигон им. Тона Розендаля ❤️ 2.0
Ink 4u4
который?
подумай
источник

I4

Ink 4u4 in Добрый Полигон им. Тона Розендаля ❤️ 2.0
CHET -----
подумай
скорее всего суслик, но хочу убедиться
источник

C-

CHET ----- in Добрый Полигон им. Тона Розендаля ❤️ 2.0
Ink 4u4
скорее всего суслик, но хочу убедиться
рендер суслик
источник

C-

CHET ----- in Добрый Полигон им. Тона Розендаля ❤️ 2.0
источник